コラム
Column
2024.11.11
再生可能エネルギーの電子申請とは? 手続きや申請の流れを徹底解説
電気料金の値上げが企業経営に影響を与える中、電気代とCO2の削減を目指して、太陽光発電などの再生可能エネルギーを導入する企業が増えています。ただ再生可能エネルギーで発電した電気を電力会社に買い取ってもらうには、経済産業省に「事業計画」を電子申請し、認定を受ける必要があります。
今回は事業計画認定に必要な手続きや、再生可能エネルギーの電子申請の流れについて詳しく解説します。
目次
-
【再エネ取り組みロードマップ紹介】
資料ダウンロード弊社での導入事例を元にRE100達成までの
道のりをご説明します。 -
再生可能エネルギーの電子申請の流れ
太陽光発電など再生可能エネルギー(再エネ)で発電した電気は、電力会社へ15〜20年間、定額で売ることができます。
ただ電力会社に買い取ってもらうには、経済産業省へ「事業計画」を申請し、売電の許可を得る必要があります。その申請手続きはオンラインからの電子申請が可能です。
「再生可能エネルギーの電子申請」を行うには、3つのステップがあります。
1. ユーザー登録
2. 仮登録
3. 本登録
3つのステップについて、詳しく解説していきます。
再生可能エネルギーの電子申請を行うには、経済産業省資源エネルギー庁の再生可能エネルギー電子申請サイトhttps://www.fit-portal.go.jp/にアクセスし、ユーザー登録をする必要があります。

主な入力項目は下記のとおりです。
法人名、法人番号
郵便番号・住所
代表者名、代表者連絡先(電話番号、メールアドレス)、担当者名、担当者連絡先(電話番号、メールアドレス)
50kW以上の太陽光発電や風力発電、水力発電(3万kW未満)、地熱発電、バイオマス発電については、電子申請の利用にあたって、事前にGビスID※のプライムまたはメンバーアカウントを取得する必要があります。
※GビズID:1つのアカウントID・パスワードで、経済産業省が提供するさまざまな行政サービスが利用できるサービス
次に仮登録について解説します。
改正再エネ特措法が2024年4月に施行され、電子申請をする際、電源種問わず、説明会の開催など周辺地域への事前周知が要件化されました。
本登録の前に説明会開催情報などの仮登録が必要となっており、その対象は下記の事業です。
低圧(50kW未満、ただし屋根設置は除く)
高圧・特別高圧(50kW以上、ただし屋根設置は除く)
事前周知をしなかった場合、売電許可がおりないため、注意してください。
入力する主な項目は下記のとおりです。
法人名、代表者名
連絡先、メールアドレス
必要な許認可などの情報
発電設備の設置場所
設置工事開始予定日、運転開始日
説明会情報(開催場所、開催日時など)
上記内容を入力し、問題なければ承諾されます。これで仮登録は完了です。
ただし、説明会開催日時までに2週間の猶予がなければ承諾されませんので、注意が必要です。
本登録前の事前準備について
本登録をする前に必ず完了しておかなければならない手続きは、「説明会などの開催」のほかにも、「関係許認可の取得」「電力会社との接続契約」「土地の取得」があります。
それぞれの手続きについて解説します。
関係許認可の取得
土砂災害などを未然に防ぐ目的から、森林開発などを伴う工事を実施する場合、林地開発許可などの関係許認可を事前に取得する必要があります。
関係許認可は次の3つです。
1. 森林法の林地開発許可
2. 宅地造成および特定盛土等規制法の許可
3. 砂防三法(砂防法、地すべり等防止法、急斜面地法)の許可
電力会社との接続契約
再エネで発電した電気を電力会社に買い取ってもらうためには、つくった電気を電力会社に送る必要があります。そのためには、発電設備を該当するエリアの一般送配電事業者が所有する送配電網に接続する必要があり、事業者は一般送配電事業者に接続検討を申し込みます。
一般送配電事業者は申請内容について技術的観点から確認し、接続の可否や接続に必要な費用(工事費負担金)を回答します。申し込み費用は22万円、一般送配電事業者からの回答期限は原則3ヶ月以内です。
事業者は工事費負担金などの検討結果を確認し、問題なければ接続契約を締結します。
一般送配電事業者との接続契約がなければ、売電のための許認可が受けられないため、必ず事前に手続きを済ませておいてください。
土地の取得
発電設備を設置する場所について、所有権または賃借権などを取得する必要があります。
最後に本登録の申請方法について解説していきます。
まず本登録をする際、法人登記簿謄本などいくつもの書類が必要となります。事前に揃えておくべき書類は下記のとおりです。
本登録の際に必要な書類
1. 法人登記簿謄本
2. 土地または建物の登記簿謄本
3. パワーコンディショナの仕様書など、発電設備の詳細資料
4. 構造図および配線図
5. 系統連系契約書など接続の同意を証明する書類
6. 事業実施体制図
7. 代理申請の場合、事業者の委任状および印鑑証明書
8. 柵塀設置に関する誓約書
必要な書類は申請内容によって異なりますので、事前に確認することをおすすめします。
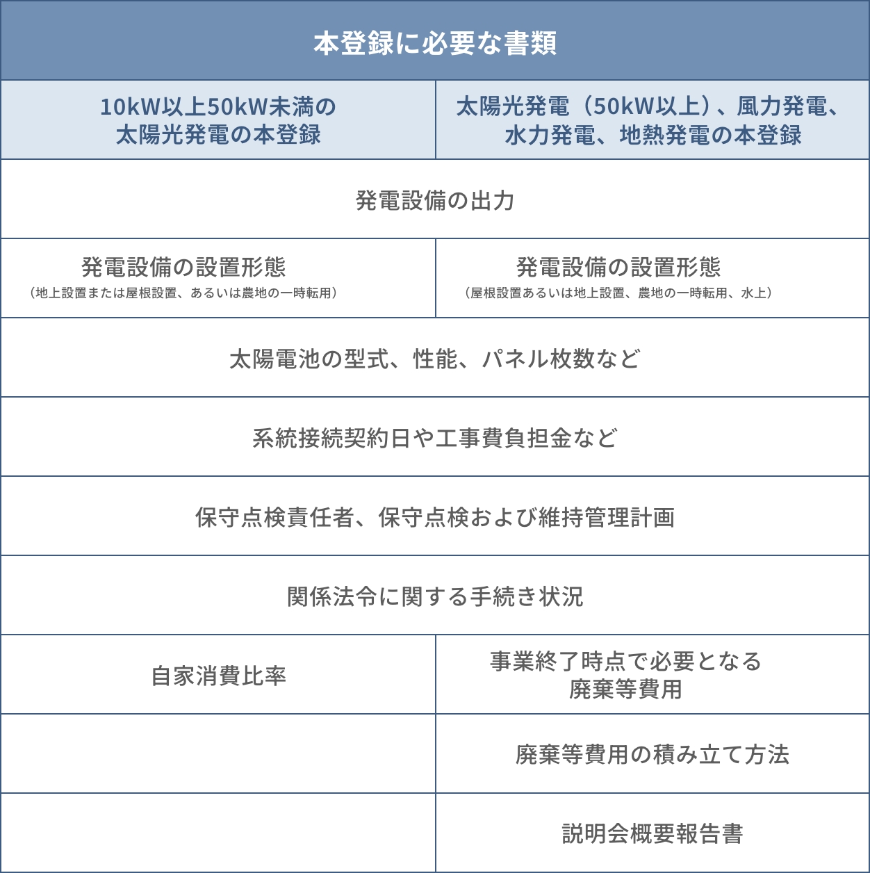
容量や電源種によって本登録の項目は変わります。まずは10kW以上50kW未満の太陽光発電の本登録の流れについて解説します。
10kW以上50kW未満の太陽光発電の本登録について
主な入力項目は次のとおりです。
発電設備の出力
発電設備の設置形態(地上設置または屋根設置、あるいは農地の一時転用)
太陽電池の型式や性能、パネル枚数など
系統接続契約日や工事費負担金など
保守点検責任者、保守点検および維持管理計画
自家消費比率
関係法令に関する手続き状況
上記項目を入力し、登記簿謄本など必要な書類をアップロードすると、認定申請の登録が完了します。
経済産業省による審査を受け、認定されるとメールで通知が届きます。
太陽光発電(50kW以上)、風力発電、水力発電、地熱発電の本登録について
次に太陽光発電(50kW以上)、風力発電、水力発電、地熱発電(3万kW未満)の本登録について解説します。
主な入力項目は次のとおりです。
発電設備の出力
発電設備の設置形態(屋根設置あるいは地上設置、農地の一時転用、水上)
太陽電池の型式、性能、パネル枚数など
系統接続契約日や工事費負担金など
保守点検責任者、保守点検および維持管理計画
事業終了時点で必要となる廃棄等費用
廃棄等費用の積み立て方法
関係法令に関する手続き状況
説明会開催などの実施対象となった事業は、さらに説明会概要報告書を入力する必要があります。
主な入力項目は下記のとおりです。
開催案内に関する周知方法(ポスティング、個別訪問、回覧板、自治体広報誌への掲載など)
参加者数
質疑時間
質疑人数
主な質疑項目
50kW以上の太陽光発電やその他再エネの場合は、電子申請をしたあと、申請書をプリントアウトします。その申請書を発電設備の立地場所を管轄する経済産業局に送付してください。内容に問題がなければ、認定通知書が届きます。
なお、申請から認定までの期間は3ヶ月程度(バイオマス発電の場合は4ヶ月程度)とされています。
申請後の手続き
経済産業省から売電の許認可がおりたら、発電設備の建設に向けた準備をはじめます。
一般送配電事業者へ工事費負担金を支払い、系統連系工事を進めつつ、発電設備を発注します。工事を着工させ、完成後には試運転をし、問題なければ電力供給を開始します。
売電の許認可を受けた発電設備は、稼働後も設置費用や運転費用などを経済産業省へ定期報告する義務を負っています。
定期報告の期限は次のとおりです。
設置費用報告:運転を開始した日から1ヶ月以内
運転費用報告(10kW以上):運転を開始した月またはその翌月に、毎年1回
定期報告の手続きも、「再生可能エネルギーの電子申請サイト」から行えます。期限までに提出しなかった場合、指導や認定取り消しなどの対象となる可能性があるため、必ず提出してください。
事業計画認定とは?
再エネで発電した電気を売電するには、15〜20年間にわたる「事業計画」を作成し、これまで解説してきた3つのステップに沿って電子申請し、許可を得る必要があります。
この売電の許可を得るための申請を「事業計画認定申請」といいます。「事業計画認定」を取得するためには、発電事業が以下の認定基準をすべて満たすことが条件となっています。
事業計画の主な認定基準
関係許認可の取得:森林開発や宅地造成など、土砂災害などを引き起こし得る土地開発を行う場合、関係許認可を申請までに取得すること
土地の確保:再エネ発電設備を設置する場所について、所有権あるいは賃借権などの権原を有すること
系統接続の同意:電力会社から系統連系について同意を得ていること
保守点検および維持管理:再エネ発電設備を15〜20年にわたり適切に維持管理し、保守点検するための体制を整備していること
設備の廃棄:再エネ発電設備の廃棄、または発電事業を廃止する際の計画が適切であること
関係法令の遵守:関係法令(条例を含む)の規定を遵守すること
事業計画は、経済産業省が規定した「事業計画策定ガイドライン」に沿って作成する必要があります。
事業計画策定ガイドラインは、発電事業で遵守すべき事項をまとめたもので、違反した場合、改善命令や売電収入(FIT/FIP交付金)の一時停止、さらに認定が取り消される可能性があります。
事業計画策定ガイドラインの主な遵守事項
自治体に対して計画を説明し、適用される関係法令・条例の遵守
発電事業者名、保守管理責任者名、連絡先などの情報を記載した標識を掲示する
第三者が構内に立ち入ることができないよう、柵や塀などを設置する
廃棄物処理法などの関係法令を遵守し、事業終了後、速やかに発電設備を処分する
ただし、以下の区分は入札対象であるため、電子申請の対象外となっています。詳しくは指定入札機関の電力広域的運営推進機関のHP(https://nyusatsu.teitanso.or.jp/)をご確認ください。
電子申請の対象外事業
250kW以上の太陽光発電
陸上風力発電(FIT)
10,000kW以上の一般木質バイオマス・農産物の収穫に伴って生じるバイオマス個体燃料および農産物の収穫に伴って生じるバイオマス液体燃料
電子申請のメリット
ここからは電子申請のメリットについて解説します。
電子申請には次の4つのメリットがあります。
申請期間中は24時間いつでも届出・申請が可能
申請書の作成や必要書類の提出が容易
書類の不備などがあった場合の再提出が容易
申請履歴の確認が容易
売電のための許認可を取得するためには、発電設備の設置費用や運転費用などを経済産業省へ報告する義務があります。さらに導入時だけでなく、運転開始後も定期的に報告する必要があります。
その度に必要書類を用意し郵送していては、煩雑で時間もコストもかかってしまいます。そこで国は各種申請手続きを簡素化しようと、認定・届出の電子申請を進め、システム上で申請が完結できるよう整備しています。
電子申請の対象となる手続きは以下の4つです。
・太陽光、風力、地熱、水力、バイオマスの新規認定申請
・太陽光、風力、地熱、水力、バイオマスの変更認定申請
・太陽光、風力、地熱、水力、バイオマスの変更届出申請
・太陽光、風力、地熱、水力、バイオマスの廃止届出申請
電子申請の注意点
再生可能エネルギーの電子申請を利用する際、注意すべき点として「手続きの煩雑さ」「制度の複雑さ」「認定までの時間」などがあります。
それぞれについて解説します。
手続きの煩雑さ
関係許認可の取得手続きは経済産業省のみならず、農林水産省や環境省、各自治体まで広がっており、複雑で専門的な知識が求められます。
さらに電力会社との接続契約なども同時に進めなくてはならず、限られた時間の中で認定基準をクリアするには、入念な準備が必要です。
制度の複雑さ
FIT制度などを定めた再エネ特措法は、毎年のように改正されており、制度自体、複雑化しています。
その一つに運転開始期限と失効制度があります。
運転開始期限と失効制度
再エネ電源の特性に応じて、電源ごとに運転開始期限が設定されています。
認定日から運転開始期限を超過した場合、超過期間分だけ買取期間が月単位で短縮されるため、認定を取得したら、速やかに工事を着工し、稼働させる必要があります。
運転開始期限
太陽光発電:3年(環境影響評価(環境アセスメント)の対象の場合5年)
風力発電:4年(環境アセス対象の場合8年)
中小水力発電:7年
地熱発電:4年(環境アセス対象の場合8年)
バイオマス発電:4年
運転開始期限から、さらに1年経っても電力会社へ系統連系工事に関する着工申し込みを提出せず、運転開始に至らなければ、その時点で認定が失効する、という失効制度もあります。
認定失効にならないためにも、スケジュール管理などに注意してください。
認定までの時間
審査自体、複雑化しており、申請から認定まで3ヶ月程度かかるのが現状です。
また電力会社への系統接続契約にも時間がかかります。
接続が可能か否か、その回答をもらうだけで3ヶ月必要になります。「連系申し込みから接続契約締結まで6ヶ月程度(高圧・特別高圧)要する」と表明している電力会社もいます(四国電力送配電:連携申込みから接続契約締結までの期間について https://www.yonden.co.jp/nw/faq/cat/renewable/09.html)。
FIT制度で規定された買取単価は年度ごとに見直されています。認定審査や系統連系手続きが長期化すると、希望した買取単価の認定を受けられない可能性もあります。各工程をしっかり管理し、申請手続きを進めることが重要です。
まとめ
再生可能エネルギーの電子申請によって、24時間いつでも届出・申請が可能になるなど、各種手続きが効率化されています。
その一方で、法律改正などにより、関係許認可の取得義務や多くの書類提出が必要になっています。審査にかかる時間も3ヶ月が標準であり、記載内容に不備があると、認定までの期間がさらに長期化してしまいます。
そのため売電に必要な手続きや電子申請の流れを把握し、しっかりと事前準備をすることが重要になっています。
再生可能エネルギーの電子申請に関して、時間とコストがかかり自社での対応が難しい、あるいは代理申請を検討している方は、専門事業者に相談することをおすすめします。
FPSでは、これまで太陽光発電など再エネ発電設備の設置に関して多くの実績をあげています。太陽光発電導入のご提案ほか、PPAモデルを活用した再エネ電力サービスなども用意しています。太陽光発電などの導入を検討している方は、お気軽にお問い合わせください。
-
【再エネ取り組みロードマップ紹介】
資料ダウンロード弊社での導入事例を元にRE100達成までの
道のりをご説明します。 -


